比赛介绍
XCPC
比赛流程
以2024 年上海站为例

也存在热身赛和正式赛在同一天的情况。
以 2025 年南昌邀请赛为例

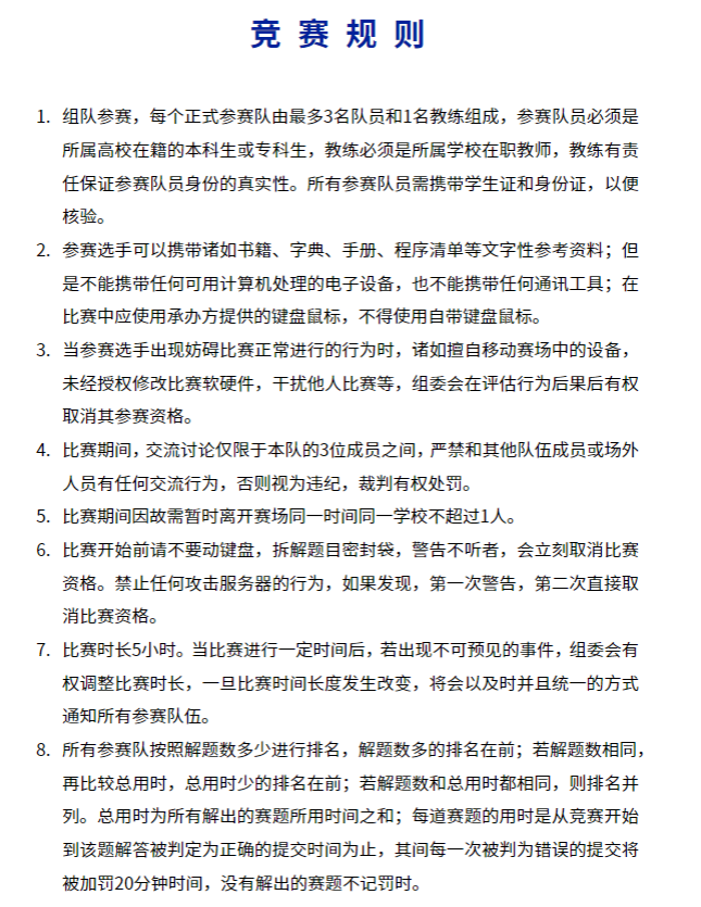
比赛规则
以 2025 年山东省赛为例

奖项设置
以 2025 年山东省赛为例

比赛场地
竞赛场地通常选择具备充足空间和完善电力、网络基础设施的场所。
- 标准配置: 大多数大型 XCPC 赛事会选择体育馆作为主要比赛场地,因为体育馆通常空间开阔,便于容纳大量参赛队伍,并提供相对舒适的比赛环境。
- 特殊情况: 在某些特定情况下,例如主办方经费受限、参赛人数远超预期或受场地可用性限制时,比赛可能会考虑选择高校机房作为场地。
- 理解与支持: 无论比赛场地如何,组织一场大规模的算法竞赛涉及巨大的人力、物力和财力投入。主办方在筹备过程中面临诸多挑战,可能存在难以预见的困难。因此,恳请各位参赛者对主办方的努力给予充分的理解与支持,共同维护良好的竞赛氛围。
比赛语言
目前绝大多数比赛都使用以中文为主的题面,个别赛站会选择使用英文题目
- 趋势变化: 自2022 年 ICPC 南京区域赛首次尝试提供中文题面以来,国内的 ICPC 和 CCPC 区域赛已普遍开始为参赛选手提供中文与英文双语题面。这一举措极大地方便了国内选手,降低了语言障碍。
- 例外情况: 若比赛采用海外(非中国大陆)提供的题目,仍可能仅提供英文题面。因此,参赛选手仍需具备一定的英文阅读能力,以应对可能的纯英文题目。
比赛赠品
主办方通常会为参赛选手提供一定的福利和纪念品,以提升参赛体验。
- 餐饮服务: 一般而言,主办学校会为所有参赛选手(包括打星队伍)提供免费的餐券或赛时午餐,确保选手在比赛期间的餐饮需求。
- 伴手礼: 参赛选手还会收到主办方提供的伴手礼。礼品的种类和质量通常与比赛的报名费用以及主办方的投入水平相关。
比赛用品
除了必要的编程工具,参赛选手需要准备一些个人物品以应对比赛需求。
- 必备证件: 身份证和学生证是参加比赛的必备身份证明,请务必随身携带并妥善保管。
- 建议携带物品: 个人习惯不同,但通常建议携带:
- 纸笔: 尽管赛场通常会提供草稿纸和笔,但携带个人习惯使用的纸笔可以提升思考效率。
- 饮用水/零食: 赛场一般会提供饮用水,但可根据个人喜好携带零食或饮料,以补充能量。
- 笔记本电脑: 用于比赛前后加训,提升竞技状态。
- 个性化纪念品: 例如徽章(吧唧),可在赛后用于与群友面基交流,作为小纪念品。
- 换洗衣服、洗漱用品: 若比赛持续多日或涉及住宿,则需准备。
主办方方面
举办一场 XCPC 赛事是一项极其复杂且耗费巨大的工程。
- 成本压力: 赛事组织涉及场地租赁、设备调试、网络搭建、题目准备、评测系统维护、志愿者招募培训、餐饮住宿安排、奖品采购等诸多环节,大概率会有亏损的情况。
- 人力物力消耗: 需要投入大量的人力资源(包括志愿者、技术人员、管理人员)和物力资源(服务器、网络设备、电脑等)。
- 理解与感谢: 鉴于主办方为推动算法竞赛发展所付出的巨大努力和牺牲,恳请所有参赛者在享受比赛的同时,对主办方可能存在的不足之处给予充分的理解和包容,并对其辛勤付出致以诚挚的感谢。
赛时策略与注意事项
比赛期间的决策和应变能力对团队成绩至关重要。
- 题目数量与首杀: 一场 XCPC 比赛通常包含约10 至 13 道题目。如果团队是全场第一个成功通过(AC)某道题目的队伍,通常会获得额外的“首杀(First Blood)”奖励,这是对团队快速解题能力的肯定。
- 允许携带资料: XCPC 赛制相对宽松,通常允许选手携带任意书籍和纸质资料(例如算法教材、手写笔记、模板代码打印件等)。但严禁携带任何电子设备和电子资料进入比赛区。
- 餐饮与休息: 允许选手携带个人食物和零食进入比赛区域,以便在比赛中随时补充能量。
- 代码打印与思考: 由于每支队伍只有一台比赛用电脑,为了最大化团队效率,选手可以请现场志愿者协助打印代码。队员可以拿着打印出的代码或题目到休息区或非比赛电脑区域进行思考、讨论和调试,从而实现“三个人同时工作”的状态。
- “榜歪了”现象: 在比赛中,有时强队会意外地快速解决一道被普遍认为是难题的题目,导致排行榜上这道题目的通过人数迅速增加。这可能会给其他队伍造成“这道题其实不难”的错觉,从而引诱大家尝试,导致时间和罚时的浪费。这种现象通常被称为“榜歪了”。
团队协作与队友选择
XCPC 赛事的核心是三人团队协作。一个高效的团队远超个人能力的总和。
- 团队的重要性: 尽管每年都会出现出几位“传奇单挑王”(即一人解决大部分甚至全部问题),但对于绝大多数队伍而言,团队协作是取得好成绩的关键。理想的组队应追求1 + 1 + 1 > 3的效果。
- 队友选择与培养:
- 共同训练与进步: 团队成员应尽可能做到共同训练,共同进步。这意味着队员之间要互相督促、交流学习经验,共同克服难关。
- 避免无效队友: 如果队友长期不训练且无法在比赛中发挥应有作用,这不仅会影响团队的比赛成绩,更可能对其他队员的训练心态造成负面影响。在这种情况下,重新评估队伍组成是必要的。(该 t 就 t,别心软)
- 方向分工: 为了更有效地提升团队整体实力和覆盖知识点,建议团队成员进行方向分工,每个人选择两到三个算法或数据结构方向进行专精学习。
- 示例分工: 假设团队有 A、B、C 三名成员:
- A:可专攻数学和计算几何。
- B:可专攻图论和数据结构。
- C:可专攻字符串和动态规划。
- 并非绝对专精: 所谓“专精”并非指其他方向完全不学。相反,团队成员仍需对所有常见算法和数据结构有基本了解。专精的目的是确保在比赛中,对于任何一个考点,团队中至少有一人能够深入理解并具备解决能力,从而形成高效的知识互补体系。这种分工有助于分担学习任务量,更有效地增强团队的整体竞争力。
- 示例分工: 假设团队有 A、B、C 三名成员:
多校
一般是指牛客多校和杭电多校,时间在暑假假期,很多往年区域赛出题人也会来多校出题,所以对于参加区域赛的选手来说,参与多校的训练是非常合适的
牛客多校
对于志在 ICPC、CCPC 等顶级算法竞赛并寻求系统性提升的选手而言,“牛客暑期多校训练营”是每年夏季不可或缺的高质量集训项目。该训练营旨在通过高强度、高水平的实战训练,全面提升参赛选手的算法设计、编程实现及团队协作能力,为下半年的正式比赛赛季奠定坚实基础。
牛客暑期多校训练营(通常简称“多校”)是一个面向全国高校,特别是各校集训队和高水平算法竞赛选手的暑期专项训练项目。它模拟正式比赛的节奏和强度,提供了一个持续、密集的练习平台。
-
核心内容:
- 高强度线上比赛: 训练营通常包含 10 场线上模拟竞赛。这些比赛严格遵循 ACM 赛制,全面考验选手的应变能力和团队配合。
- 赛后直播讲题: 每场比赛结束后,专业的讲师会进行详细的题目解析和代码讲解,帮助选手深入理解各类算法思想和解题技巧。
- 活跃社群交流: 训练营内设有专属社群,鼓励参赛选手和各高校集训队之间进行技术交流、经验分享和问题讨论,共同营造积极的学习氛围。
-
出题团队: 历年多校的题目均由金牌选手或资深团队精心设计,确保题目的高质量、多样性和前沿性,紧密贴合实际比赛的风格和难度。
-
训练目标:
- 通过密集的实战训练,显著提升选手的编程能力、算法应用能力和心理素质。
- 帮助参赛队伍提前适应正式比赛的节奏、压力和协作模式。
- 促进各高校集训队之间的学习与交流,共同进步。
- 为选手备战下半年 ICPC、CCPC 等正式区域赛及总决赛提供坚实的基础。
-
官方页面: 您可以通过访问2025 牛客暑期多校训练营 1官方页面获取最新的赛事安排、报名信息和详细介绍。
-
语言辅助: 从 2025 年起牛客多校将提供中文题面 pdf。鉴于过往多校比赛中曾出现较多英文题目,为提升阅读效率,推荐使用如Nowcoder Better等浏览器插件进行辅助翻译。这将有助于选手更快地理解题意,将精力集中在算法设计本身。
牛客暑期多校训练营已成为国内算法竞赛训练的重要组成部分,其专业性和实战价值获得了广泛认可。对于有志于在算法竞赛领域取得突破的队伍和个人,积极参与此类训练营将是提升自身竞争力的有效途径。
杭电多校
2025 杭州电子科技大学暑期大学生算法设计联合训练营(杭电多校)旨在通过高强度、体系化的训练,帮助参赛队伍查缺补漏、磨合战术,并促进各高校集训队之间的学习与交流。
训练营的题目难度和形式均对标 XCPC 正式比赛(即 ICPC 和 CCPC 区域赛水平),尤其适合已具备一定算法基础、并有明确参赛目标的人群。前提条件是参赛者需已熟练掌握搜索、动态规划(DP)等核心算法思想。主要受众为准备参加下半年 ICPC 和 CCPC 等算法竞赛的在校大学生,以及在 NOIP 或 CSP-S 等全国性信息学竞赛中达到一定水平的优秀中学生,对他们冲击 NOI 等重要赛事有积极助益。鉴于其对标 XCPC 正式比赛的难度,本训练营将为有志于冲击 ICPC World Finals 等顶级赛事金牌的强队提供极具价值的实战训练。
首场比赛定于2025 年 7 月 18 日(星期五)正式开启。训练营共包含 10 场比赛,每周五 12:00 - 17:00 (GMT+8)进行。
比赛采用团队参赛模式,每支队伍共享 1 个账号,支持 3 名队员同时登录。赛制为经典的ACM 赛制,比赛期间提供实时反馈,且题目采用全有或全无的评分机制,不设部分分数。每场比赛将提供12 道原创题目,且题目顺序不按难度排序,考验队伍的题目分析和筛选能力。为确保比赛的透明度和公平性,训练营将严格执行不封榜策略,所有队伍的实时提交和排名在比赛全程可见。比赛平台为HDOJ。
赛题描述语言将提供中文版本,方便国内选手理解题意。题目难度将对标 XCPC 正式比赛(ICPC 和 CCPC 区域赛的难度水平),确保训练的实战性。赛题将力求考察全面的知识点,涵盖算法、数据结构、数学等多个方面,并具备良好的区分度,能够有效区分不同水平的参赛队伍。
参赛费用为每支队伍 600 元人民币。成功报名并缴费的队伍将获得参加训练营全部 10 场比赛的权利。同时,参赛队伍还将共享全套训练资料,包括题目、测试数据、标准代码及详细解题报告。所有比赛结束后将统一提供测试数据,其他资料(题目、标程、解题报告)也会在所有比赛结束后统一提供,以便选手进行回顾和学习。
蓝桥杯
比赛介绍
详细的可以见蓝桥杯大赛章程
为贯彻落实全国新型工业化推进大会和全国教育大会有关精神,进一步提高学生工程实践和就业能力,推动产教融合,为制造强国和网络强国建设提供人才服务支撑,工业和信息化部人才交流中心决定举办第十六届蓝桥杯全国软件和信息技术专业人才大赛(以下简称大赛)。大赛分为高等教育组和青少组,高等教育组连续 5 年入选中国高等教育学会《全国普通高校大学生竞赛分析报告》竞赛目录,青少组进入教育部“2022-2025 学年面向中小学生的全国性竞赛活动名单”。现将第十六届蓝桥杯大赛高等教育组章程公布如下。大赛官方网站:dasai.lanqiao.cn。
蓝桥杯大赛采用 OI 赛制,即所有题目仅根据最后一次提交判分,且分数需在赛后统一公布。省赛成绩通常在两周后发布,每道题目可获得部分分。我们通常参加的类别是软件赛。
蓝桥杯分为研究生组、A 组、B 组和 C 组。
-
A 组 面向 985/211 高校在校生。
-
B 组 面向其他高校在校生。
-
C 组 面向专科在校生。
参赛者可以向上报名(如 C 组可报 A 组),但不可向下报名(如 A 组不能参加 B 组)。
蓝桥杯省赛通常在每年的 四月 举行,国赛则在 六月 举行。
- 省赛 为线上形式,通常需前往承办赛点学校参赛。
- 国赛 一般在每个省的一两个赛点学校线下进行。国赛成绩公布较快,通常在一两天至一周内。国赛选手会获赠蓝桥杯 T 恤,国赛一等奖获得者还将有额外礼品。
省赛获奖比例为:10%一等奖(晋级国赛),20%二等奖,30%三等奖,40%优秀奖。四个组别独立评奖。
国赛获奖比例为:5%一等奖,20%二等奖,35%三等奖,40%优秀奖。
主页

个人主页
一般用于查询比赛信息和下载证书

报名参赛


一般院校都会组织报名,学生需要做的是完成实名认证,填写报名信息和报名缴费(学校给缴费的话当我没说)
这里因为写博客的时候已经报名截止了,所以没办法继续截图,不过流程不难顺着引导即可完成报名
团体程序设计天梯赛
天梯赛(中国高校计算机大赛 - 天梯赛)是一项面向高校学生的算法竞赛,其赛制和组织方式具有鲜明特点:
-
赛制与形式: 天梯赛采用 IOI 赛制,允许有限次数提交并可获得部分分,无罚时惩罚,最终成绩以最高分为准。比赛形式为线上竞赛,并辅以 双机位监考(通过 OMS 系统进行),赛时通常为三小时且中途不允许上厕所。
-
组队与奖项: 比赛采用组队赛制,每支队伍最多可由十人组成。奖项设置上,既有个人奖项也有团队奖项,其中个人奖项的评选需满足分数大于等于 175 分的要求。
-
竞赛分组: 比赛根据参赛学生的学历背景分为三个组别:
-
珠峰争鼎(本科组)
-
华山论剑(本科组)
-
沧海竞舟(专科组)
通常情况下,珠峰争鼎组的竞争最为激烈。
-
更详细的规则请参阅大赛官方主页上的竞赛规程。
主页

报名

如果在这之前你的学校从来没有参与过,那么报名首先你需要申请教练账号,按照下图申请即可


关于报名费用问题可见下图

百度之星
百度之星程序设计大赛是一项具有较高知名度和影响力的算法竞赛,其赛制特点使其成为衡量选手个人编程竞技水平的重要平台之一。
- 赛制特点: 百度之星采用个人 ACM 赛制,比赛时长通常为三个小时。这意味着选手需在规定时间内独立完成题目,并遵循 ACM 赛制规则,如实时反馈、无部分分、以及累计罚时等。
- 竞赛价值: 获得百度之星国赛奖项具有较高的含金量。由于其个人 ACM 赛制的特点,百度之星能够相对直观地体现参赛选手的个人竞赛水平,是检验和提升个人算法能力的重要舞台。
主页

报名
主页下拉找到下图

点击想要报名的场次进入到下图页面,点击红框按钮完善信息与缴费即可完成报名
